Instance Verification Kit (IVK)
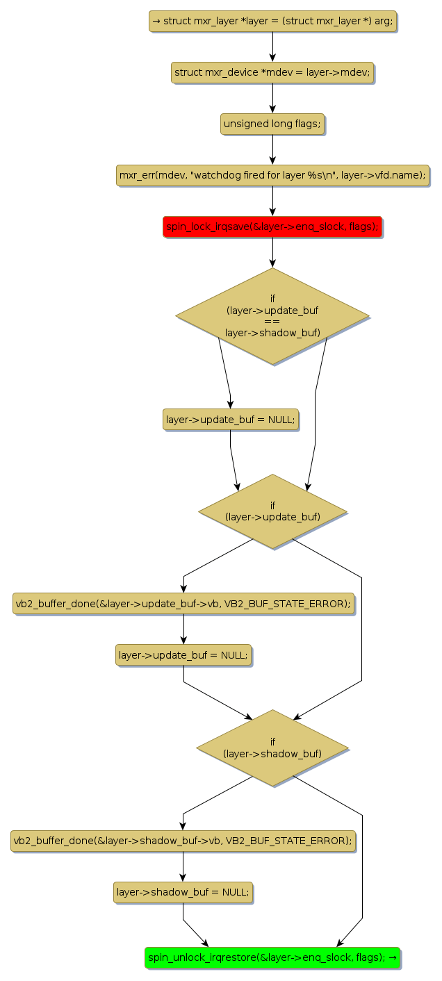
spin lock @ [25976+44+/linux-3.19-rc1/drivers/media/platform/s5p-tv/mixer_video.c]
Instance Signature: enq_slock
|
The Matching Pair Graph:
|
|
Function Name
|
Control Flow Graph (CFG)
|
Events Flow Graph (EFG)
|
Source Correspondence
|
|
mxr_watchdog
|
|
|
[25758+12+/linux-3.19-rc1/drivers/media/platform/s5p-tv/mixer_video.c]
|